Stakeholder Interview
After receiving the brief, the team quickly proceeded and started interviewing with stakeholders such as product manager, technical lead, this helped the team to define the exact goals and make key decisions. precision to produce a workable product that conforms to the delivered requirements.
Stakeholder Interview Question:
- What is the target audience of the application?
- What is the company's business goal?
- What problems does the company's products solve?
- What is the core feature the company wants?
- What is the technology used by the application?
- Who are the company's competitors?
Market Research
Focused on market research with related products, researched and compared 4 competitors to find out their current strengths and weaknesses. From there, find out potential solutions that compete directly with competitors.

Quantitative Analysis

Pain Points:
- Trouble in the process of waiting for the check-in procedure (finding the counter, getting a number)
- It is difficult to find a clinic that is both near and reputable.
- Information (about doctors and clinics) is not clear.
- Expensive services and too long time to wait.
Goals:
- Create a application to booking appointment online.
- Manage and notification appointment via application to user.
- Manage and track result after medical examination (detailed information on medical examination results, prescription,...)
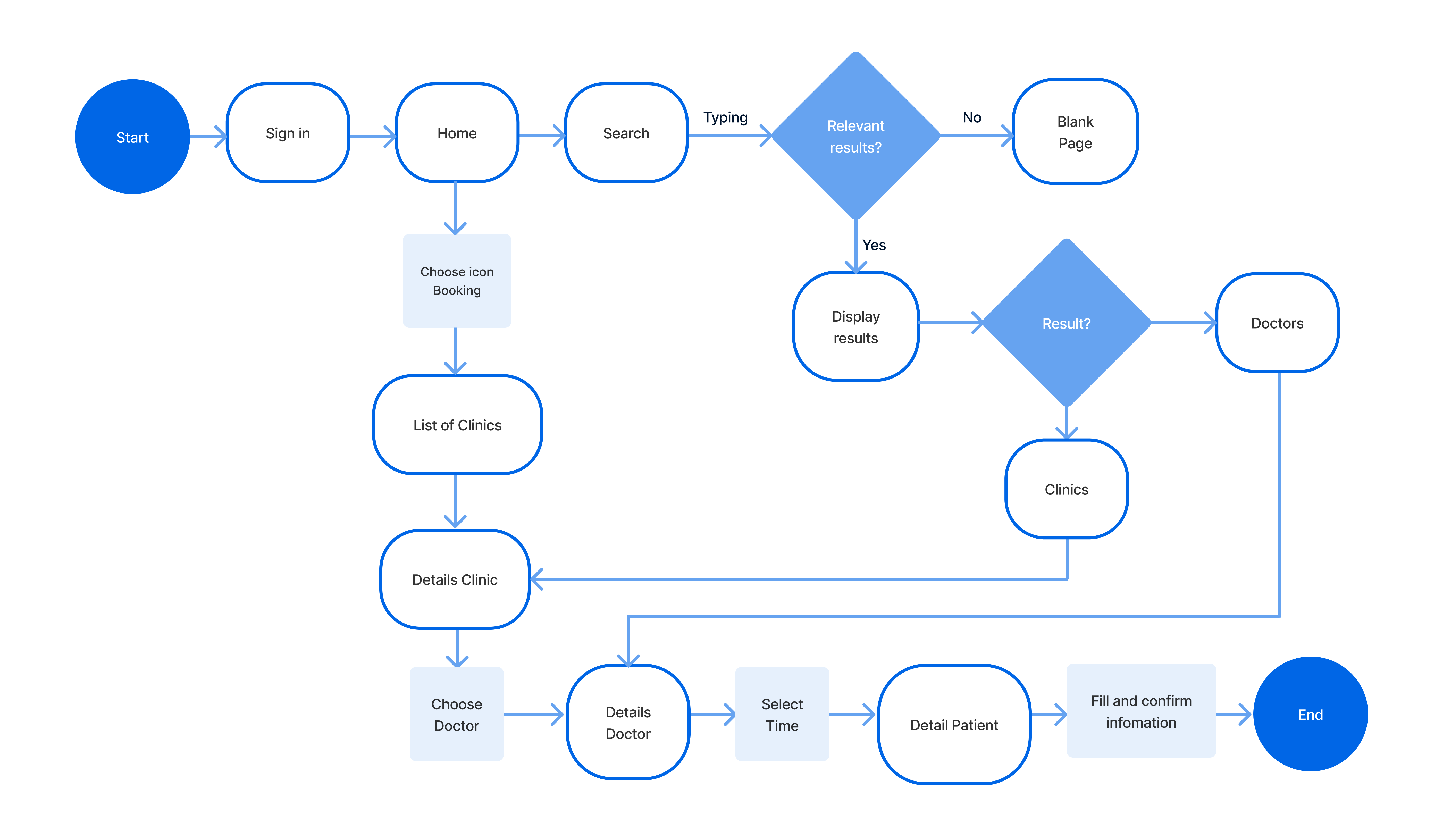
Information Architecture
Build a product value proposition to meet user needs from which the information architecture is obtained as follows:


Sketching & Wireframe


Visual Design

Testing Phase
Usability tests based on 10 Heuristics Evaluation by Neilsen to quickly find and solve problems that are easy to encounter during use.

From 19 interviewers and 14 questions,we've rounded up the usability issues as follows
